やなぎだ植物公園
公園について
About
花ごよみ
Calendar
施設案内
Facilities
イベント
Events
お知らせ
News
公園について
花ごよみ
施設案内
イベント
お知らせ
English
お知らせ
News
2025.11.15
お知らせ
コンテナ型のレンタルスペース誕生!
やなぎだ植物公園に、コンテナタイプのレンタルスペースが誕生しました!
13.5㎡のゆったり空間で、用途に応じて様々なスタイルでご利用いただけます。
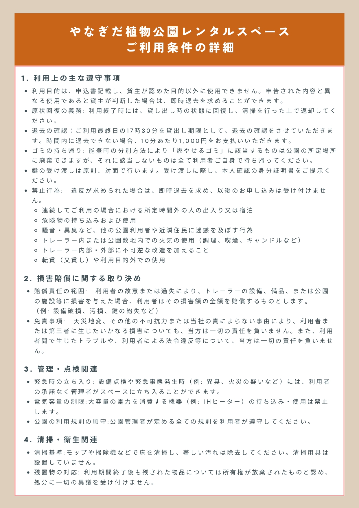
ご利用条件の詳細は下記をご覧ください。
前の記事へ